興大首頁
農資學院
ASK NCHU
繁體中文
國際處-Admission
最新消息
系辦公告
研究成果暨研討會
招生訊息
獎學金公告
徵才.就業訊息
榮譽獎項
演講活動
關於本系
本系簡介
研究發展方向
分享儀器設備清單
本系校園位置
歷屆系主任
系所成員
專任教師
講座教授
兼任教師
退休教師
行政人員
研究成果
課程規劃
課程地圖&規劃表
畢業條件明細表
專題討論
農資院-院學士學位
輔系/跨域專長
領域模組
課程/學分相關Q&A
假期實習
招生入學資訊
學士班
碩士班
博士班
高中生專區
國際生招生
法規與表格下載
系定法規
教師表格
學生表格
其他表格
教務處-表單下載
系友會
系友會法規
系友榮譽榜
獎助學金得獎名單
系友會相簿
系友樂捐芳名錄
校友中心-捐款資訊網
活動相簿
學術交流和活動
校慶運動會
年度畢業典禮
學生校內實習
高中生參訪與交流相關活動
校外參訪暨活動
學校活動
資源經營資料庫
人力資源
師資
職員
學生
相關法規
經費資源
生活助學金
專案研究計畫
相關法規
空間資源
農資院農業試驗場
教室、研究室、實驗室及地下室
溫室
相關法規
網室
實習田
試驗田
設備資源
分享儀器設備
相關法規
數位資訊資源
相關法規
系網頁
數位教學平台
快速連結
興大首頁
農資學院
ASK NCHU
繁體中文
國際處-Admission
最新消息
系辦公告
研究成果暨研討會
招生訊息
獎學金公告
徵才.就業訊息
榮譽獎項
演講活動
關於本系
本系簡介
研究發展方向
分享儀器設備清單
本系校園位置
歷屆系主任
系所成員
專任教師
講座教授
兼任教師
退休教師
行政人員
研究成果
課程規劃
課程地圖&規劃表
畢業條件明細表
專題討論
農資院-院學士學位
輔系/跨域專長
領域模組
課程/學分相關Q&A
假期實習
招生入學資訊
學士班
碩士班
博士班
高中生專區
國際生招生
法規與表格下載
系定法規
教師表格
學生表格
其他表格
教務處-表單下載
系友會
系友會法規
系友榮譽榜
獎助學金得獎名單
系友會相簿
系友樂捐芳名錄
校友中心-捐款資訊網
活動相簿
學術交流和活動
校慶運動會
年度畢業典禮
學生校內實習
高中生參訪與交流相關活動
校外參訪暨活動
學校活動
資源經營資料庫
人力資源
師資
職員
學生
相關法規
經費資源
生活助學金
專案研究計畫
相關法規
空間資源
農資院農業試驗場
教室、研究室、實驗室及地下室
溫室
相關法規
網室
實習田
試驗田
設備資源
分享儀器設備
相關法規
數位資訊資源
相關法規
系網頁
數位教學平台
最新消息
系辦公告
首頁
最新消息
系辦公告
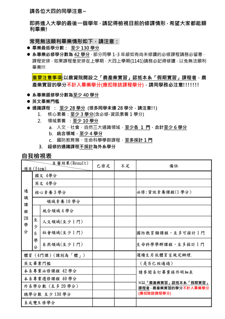
重要提醒!! 請大四的同學務必檢視目前的修....
重要提醒!! 請大四的同學務必檢視目前的修課情形!
日期 : 2025-07-30
單位 : 農藝學系
分類 : 系辦公告
點閱 :
附件檔案
:
請各位大四的同學注意目前的修課情形!!__114.pdf
上一則:
恭喜農藝系 碩士生 魏琪蓁同學榮獲日本研討會海報競賽第一名
本校114學年度「博士生研究獎學金試辦方案」-「國科會核配類」,農資院....
下一則:
回列表
總覽
系辦公告
研究成果暨研討會
招生訊息
徵才.就業訊息
獎學金公告
榮譽獎項
演講活動
講座教授