興大首頁
農資學院
ASK NCHU
繁體中文
國際處-Admission
最新消息
系辦公告
研究成果暨研討會
招生訊息
獎學金公告
徵才.就業訊息
榮譽獎項
演講活動
關於本系
本系簡介
研究發展方向
分享儀器設備清單
本系校園位置
歷屆系主任
系所成員
專任教師
講座教授
兼任教師
退休教師
行政人員
研究成果
課程規劃
課程地圖&規劃表
畢業條件明細表
專題討論
農資院-院學士學位
輔系/跨域專長
領域模組
課程/學分相關Q&A
假期實習
招生入學資訊
學士班
碩士班
博士班
高中生專區
國際生招生
法規與表格下載
系定法規
教師表格
學生表格
其他表格
教務處-表單下載
系友會
系友會法規
系友榮譽榜
獎助學金得獎名單
系友會相簿
系友樂捐芳名錄
校友中心-捐款資訊網
活動相簿
學術交流和活動
校慶運動會
年度畢業典禮
學生校內實習
高中生參訪與交流相關活動
校外參訪暨活動
學校活動
快速連結
興大首頁
農資學院
ASK NCHU
繁體中文
國際處-Admission
最新消息
系辦公告
研究成果暨研討會
招生訊息
獎學金公告
徵才.就業訊息
榮譽獎項
演講活動
關於本系
本系簡介
研究發展方向
分享儀器設備清單
本系校園位置
歷屆系主任
系所成員
專任教師
講座教授
兼任教師
退休教師
行政人員
研究成果
課程規劃
課程地圖&規劃表
畢業條件明細表
專題討論
農資院-院學士學位
輔系/跨域專長
領域模組
課程/學分相關Q&A
假期實習
招生入學資訊
學士班
碩士班
博士班
高中生專區
國際生招生
法規與表格下載
系定法規
教師表格
學生表格
其他表格
教務處-表單下載
系友會
系友會法規
系友榮譽榜
獎助學金得獎名單
系友會相簿
系友樂捐芳名錄
校友中心-捐款資訊網
活動相簿
學術交流和活動
校慶運動會
年度畢業典禮
學生校內實習
高中生參訪與交流相關活動
校外參訪暨活動
學校活動
最新消息
首頁
最新消息
歡迎學生踴躍申請稼穡獎學金
歡迎學生踴躍申請稼穡獎學金
日期 : 2026-02-24
單位 : 農藝學系
分類 :
點閱 :
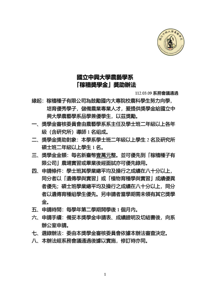
申請期限自即日起至本(115)年3月20日(五)止,謝謝.
附件檔案
:
稼穡獎學金獎助辦法_(1).docx
上一則:
歡迎學生踴躍申請2027年度日本台灣 交流協會日本獎學金留學生(碩博士)
歡迎學生踴躍申請僑生種子獎學金
下一則:
回列表
總覽
系辦公告
研究成果暨研討會
招生訊息
徵才.就業訊息
獎學金公告
榮譽獎項
演講活動
講座教授